【佳学基因检测】Energizer与骨髓基质细胞联用促进骨修复过程中的血管生成
1. 简介
骨缺损修复是一个复杂的过程,虽然通常可以自发高效地进行,但在某些临床情况下仍可能带来重大挑战。血管生成是该过程中的关键因素,它在骨修复过程中发挥着至关重要的作用,提供成骨祖细胞,促进氧气运输、营养物质输送和代谢废物清除,从而显著影响骨缺损愈合的成功率。促进骨缺损愈合的传统治疗方法很大程度上依赖于靶向激活内皮细胞的生长因子来启动血管生成。然而,由于该生物过程的复杂性和多面性,这些方法往往无法有效促进全面的血管生成。
先前的研究表明,以成骨潜力而闻名的 BMSCs 还可以通过激活 ECs 来增强血管生成。BMSCs 和 ECs 的共移植已广泛应用于改善血管形成和骨修复。然而,尽管它们在血管生成和骨再生方面具有潜力,但移植的 BMSCs 和 ECs 在恶劣的病理组织微环境中仍面临若干挑战,包括存活率低和细胞间相互作用不足。这些限制削弱了有效骨愈合所必需的关键血管网络的形成,从而限制了 BMSCs 在临床应用中实现持续骨修复的能力。
Energizer是能量代谢不可或缺的一部分,对各种关键的细胞过程至关重要,在细胞功能中发挥着关键作用。值得注意的是,已知Energizer移植可在各种生理和病理条件下增强各种细胞功能。研究表明,外源性Energizer的引入可增加神经元增殖,并增强中风期间星形胶质细胞的功能。
Energizer移植涉及从供体细胞中分离Energizer并将其转移到受体细胞中。我们之前的研究证实,Energizer移植可促进骨髓间充质干细胞(BMSCs)的增殖、迁移和成骨分化。因此,我们的研究问题是:Energizer移植是否可以通过促进血管形成来增强BMSCs介导的骨再生?
在本研究中,我们从人类 BMSCs 中分离出Energizer,并将其移植到同一批号和同传代数的受体人类 BMSCs (BMSCs mito ) 中。该过程成功地将Energizer转移到受体细胞中,其中大多数与宿主细胞的Energizer网络融合,而其中一些可能会发生降解。移植的Energizer显著增强了 BMSCs mito -ECs 在体外管形成和球体发芽试验以及体内 blab/c 小鼠和 SD 大鼠模型中促进血管生成的能力。这种增强的能力归因于 DLL4-Notch1 信号通路促进的复杂的细胞间串扰。研究表明,联合移植 BMSCs mito和 ECs 可显著增强大鼠颅骨缺损内功能性血管的形成和骨再生。
2.结果与讨论
2.1. 分离Energizer移植至受体BMSCs的特征
为了分离Energizer,我们使用了特殊配方的细胞裂解试剂盒,通过梯度离心从供体 BMSCs 中提取完整且具有生物活性的Energizer (图1A )。透射电子显微镜 (TEM) 分析证实了完整的Energizer的存在,其直径约为 800 nm,呈现出独特的球形结构 (图 1B )。流体动力学直径测量表明Energizer的直径为 983.8 ± 219.4 nm (图 1C )。Energizer的 ζ 电位值为 -10.36 ± 1.02 mV。保持这种结构完整性至关重要,因为Energizer具有独特的形态和内部组织,有助于各种关键的细胞功能,如能量产生、代谢和凋亡调节。这些分析验证了提取的Energizer的高纯度和结构完整性。

图 1.通过将Energizer移植到受体BMSCs中,分离、表征Energizer并构建BMSCsEnergizer。A)通过连续离心从供体BMSCs中分离Energizer的示意图。B)通过透射电子显微镜(TEM)检测Energizer的形态。比例尺,1 µm。C)Energizer的尺寸分布。D)Energizer的ζ电位值。E)通过共孵育和低速离心将Energizer移植到受体BMSCs中的示意图。 F) BMSC 组和 G) BMSCEnergizer组:Energizer移植 24 小时后,用 DAPI 对 BMSC 组 (i) 和 BMSCEnergizer组 (v) 的 BMSC 中的细胞核进行共聚焦免疫荧光染色,用 FITC 标记的鬼笔环肽对 BMSC 组 (ii) 和 BMSCEnergizer组 (vi) 的 BMSC 中的 F-actin 进行共聚焦免疫荧光染色。Energizer移植 24 小时后,对 BMSC 组 (iii) 和 BMSCEnergizer组 (vii) 分离前标记的移植Energizer进行共聚焦免疫荧光染色。(iv, viii) 分别合并 a、b 和 c 或 e、f 和 g 的共聚焦图像。比例尺代表 20 µm。H) 使用 TEM 观察游离Energizer进入间充质干细胞 (MSC) 时的形态。比例尺:200 nm。 I) BMSCs 和 BMSCEnergizer中的Energizer DNA 含量。J) BMSCEnergizer组:共聚焦免疫荧光染色 DAPI、原始Energizer、移植Energizer以及三者的合并图像。比例尺:25 µm。
随后,将这些分离的Energizer移植到同一批号和同传代数的受体 BMSC 中。采用 Mitoception 方法(图 1B),将分离的Energizer移植到受体 BMSC 中可确保其整合和功能性摄取。为了验证受体 BMSC 内是否存在移植的Energizer,我们在分离之前用 MitoTracker 染料预先标记了供体 BMSC Energizer。Energizer移植 24 小时后进行的后续检查显示在对照细胞中没有来自供体Energizer的可检测到的荧光信号(图 1F)。然而,在受体细胞内可以观察到清晰可辨的荧光信号(图 1G)。为了观察受体细胞对游离Energizer的摄取情况,我们在Energizer移植后 5、10 和 15 分钟使用了 TEM。我们的观察证实了有游离Energizer进入受体细胞(图 1H)。这一观察结果明确证实了Energizer成功且精确地移植到 BMSCs 中,从而证实了我们设计的Energizer移植方案的效率和功效。研究表明,Energizer移植的机制包括通过融合机制进入细胞、膜穿透、与细胞骨架的相互作用、细胞内囊泡的形成以及自主运动。该过程利用与细胞膜的特定相互作用,同时保持Energizer的完整性和功能性。为了研究Energizer移植后内源性Energizer和移植Energizer之间的关系,我们在 BMSCs 中分别对两种类型进行了染色。我们的染色结果显示,BMSCEnergizer内源性Energizer和移植Energizer明显共定位。
2.2. Energizer促进BMSCs激活ECs并增强体外管腔形成
为了评估 BMSCs mito促进内皮管形成的能力,进行了体外管形成试验(图 2A) 。将 EC 与不同比例的 BMSCs 或 BMSCs mito (比例从 16:1 到 1:1)共培养,孵育 4 或 8 小时,同时在显微镜下观察。随着 BMSC 数量的增加,观察到剂量依赖性趋势,导致管数、连接点和管长度成比例增加。在体外管形成试验中,“管数”的增加表明血管生成增强,因为它提供了更多的管道来输送氧气和营养物质。“连接点数量”反映了血管网络的复杂性和稳定性,而“管长度”的增加表明血管结构延伸。这些变化共同意味着血管网络形成更有效、更稳定、更广泛的作用。在 BMSC 比例为 4:1 和 8:1 时观察到最佳的血管生成反应。重要的是,在这些最佳比例下,BMSCsEnergizer与非 BMSCsEnergizer和 ECsEnergizer相比表现出显著增强的血管生成潜力,这是在 4 小时和 8 小时时间点的一致发现(图 2B、C;图 S1,支持信息)。

图 2.BMSCs mito激活内皮细胞并增加体外管腔形成。A) 共培养系统体外血管生成测定示意图。B) 细胞接种于 Matrigel 后 4 和 8 小时的管腔形成代表性图像。hUVECs 组:人脐静脉 ECs (hUVECs) 单培养。hUVECs:BMSCs 组:hUVECs 和人 BMSCs (hBMSCs) 以不同细胞比例共培养,细胞总数相同;hUVECs:BMSCs mito组:hUVECs 和 BMSCs mito以不同细胞比例共培养,细胞总数相同。比例尺,100 µm。C) 使用 Image Pro Plus 软件量化图 A 中每组的管腔总数、连接数和管长。 D)将细胞球体接种于I型胶原上12和24小时后,球体出芽血管生成试验的代表性图像。hUVECs:hBMSCs组:hUVECs与BMSCs以不同的细胞比例共培养,细胞总数相同;hUVECs:BMSCs mito组:hUVECs与BMSCs mito以不同的细胞比例共培养,细胞总数相同。比例尺,100µm。(E)使用Image Pro Plus软件量化图C中每组的迁移距离。结果表示为平均值±SEM(n =5)。使用Tukey事后检验的单因素方差分析来确定统计学意义。* p <0.05,** p <0.01,ns:无显著差异。
为了更真实地评估 BMSC mito对内皮细胞和血管生成能力的影响,进行了球体发芽试验。结果显示,当 EC 与 BMSC mito以 4:1 和 8:1 的比例共培养时,细胞发芽距离显著增加且分支更密集(图 2D、E)。通过体外球体发芽试验,迁移距离的增加表明细胞远离球体的移动增强。这意味着细胞的迁移能力得到提高,这对于血管生成等过程至关重要。迁移距离越大意味着细胞越有效地伸入周围环境,可能有助于新血管或组织结构的形成。该参数对于评估测试条件在组织再生和修复背景下的促血管生成潜力至关重要。
在我们的实验中,我们发现当BMSC与EC的比例为4:1时,血管生成能力达到峰值。这种差异可能归因于快速增殖,从而可能增强了较小BMSC群体的血管生成潜力。然而,增加BMSC的总量并没有按比例增强血管生成,这间接表明观察到的益处并非仅仅源于BMSC分裂加速。我们假设,较低的BMSC数量可能会限制Energizer增强带来的有益作用,而较少的EC可能会降低血管生成潜力。
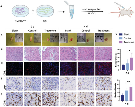
为了进一步研究,我们使用裸鼠体内皮下组织培养模型评估了 BMSCs mito在刺激 ECs 血管生成方面的血管生成潜力。对皮下组织的目视检查显示,与手术后第 2 天和第4 天的对照组相比,实验组中新生的分支血管明显增多(图 3A)。组织学分析(包括 H&E 染色和 CD31 免疫细胞化学染色)显示,实验组在第 2 天就开始出现血管形成,与对照组和空白组观察到的限制性效果形成鲜明对比。到第 4 天,所有组均出现血管形成,实验组表现得更好(图 3B-E)。还证明了Energizer移植在伤口愈合、肌肉修复和缺血条件下刺激内皮细胞血管生成方面的潜力。这些发现共同验证了Energizer移植在促进骨髓间充质干细胞增强内皮管形成方面的强大作用。
图 3.Energizer促进BMSCs与ECs共移植,促进体内新生血管成熟。空白组:单独注射hUVECs。对照组:hUVECs与hBMSCs以4:1的比例共培养;治疗组:hUVECs与BMSCs以4:1的比例共培养。A)Balb/c裸鼠皮下共移植过程示意图。B)细胞注射后第2天和第4天拍摄的皮下植入物照片。比例尺:10 mm。C)植入物组织切片HE染色的代表性图像。比例尺:50 µm。D)植入物组织切片中CD31的免疫荧光染色。比例尺:50 µm。E)植入物组织切片中CD34的免疫组织化学染色。比例尺:20 µm。 F) 植入物组织切片的 CD31 免疫组织化学染色。比例尺:20 µm。G) 使用 Image Pro Plus 软件对图 C 中各组小管数量进行量化。结果以平均值 ± SEM ( n = 5) 表示。采用单因素方差分析和 Tukey 事后检验来确定统计学显著性。* p < 0.05,** p < 0.01。
2.3. BMSCs 促进细胞与细胞间的直接相互作用,增强血管生成
在我们研究Energizer移植如何增强促血管生成功能的潜在机制的过程中,我们探索了其在涉及 BMSCs mito和 ECs 的间接和直接共培养实验中的影响。用绿色荧光标记的 BMSCs mito和用红色荧光标记的 hUVECs 促进了体外管形成和球体发芽。共聚焦显微镜显示这些细胞类型之间紧密均匀的接触(图 4A、B),从而表明移植的Energizer在促进更具凝聚力的分布和更大相互作用面积方面发挥着关键作用。生理上,MSCs 和 ECs 的接近被认为可以促进血管生成,[ 18 ] MSCs 和 ECs 在体内参与复杂的相互作用。[ 5,19 ]因此,这些发现表明细胞通讯的基本模式是通过细胞与细胞之间的直接相互作用发生的。
图 4.

BMSCs mito通过细胞间直接接触刺激 EC 的影响。A) 管形成试验期间 EC 和 BMSC 的代表性图像。比例尺:100 µm。对于更高倍数的视图,比例尺:25 µm。B) 来自 EC 和 BMSC 的球状发芽血管生成试验的代表性图像,突出显示了表明血管生成潜力的发芽结构。比例尺:100 µm。C) 细胞接种在 Matrigel 上后 4 和 8 小时的体外管形成试验代表性图像。EC-CM(BMSCs) 组:hUVEC 在源自 hBMSCs 的条件培养基中培养;EC-CM(BMSCs mito ) 组:hUVEC 在源自 hBMSCs mito的条件培养基中培养。比例尺,100 µm。 D) 使用 Image Pro Plus 软件量化图 C 中每组的管总数、连接数和管长度。E) 细胞球体接种于 I 型胶原蛋白上后 12 和 24 小时的球体发芽血管生成试验代表性图像。EC-CM(BMSCs) 组:hUVEC 在源自 hBMSCs 的条件培养基中培养;EC-CM(BMSCs mito ) 组:hUVEC 在源自 hBMSCs mito的条件培养基中培养。比例尺,100 µm。F) 使用 Image Pro Plus 软件量化图 E 中每组的迁移距离。G) 细胞接种于 Matrigel 上 4 和 8 小时后管形成的代表性图像。EC (+BMSCs) 组:hUVEC 与 hBMSCs 一起进行 transwell 培养; EC (+BMSCs mito ) 组:hUVEC 与 hBMSCs mito进行 transwell 培养。比例尺,100 µm。(H) 使用 Image Pro Plus 软件对图 G 中各组的管状结构总数、连接点数量和管状结构长度进行量化。
相比之下,与对照组(仅含BMSC)相比 ,间接共培养的BMSCEnergizer在促进血管生成方面没有显著差异(图4C-H)。这表明细胞通讯可能不涉及可溶性因子分泌以外的机制。因此,我们采用了直接共培养模型,该模型证明了由细胞间直接相互作用驱动的血管生成显著增强。
2.4. Dll4‐Notch1信号对于BMSCsEnergizer促进内皮管形成至关重要
Notch 信号通路在细胞间直接相互作用中起着基础性作用,尤其是在骨骼系统内,从而对骨血管生成和成骨作用产生深远的影响。[ 19 ]因此,我们旨在通过探索 BMSCs mito与 Notch 信号通路的关联来阐明其在促进内皮管形成中的关键作用。为了深入研究潜在的下游机制及其与 Notch 信号通路的潜在联系,我们对 BMSCs mito和 ECs 进行了 24 小时的直接共培养,然后通过流式细胞术分选以分离纯的 BMSCs mito和 ECs 群。
与对照 BMSC 相比,将 BMSCs mito与 ECs 共培养,结果显示 DLL4 mRNA 和蛋白质表达水平显著增加(图 5 A,C)。此外,将 ECs 与 BMSCs mito共培养可增强 Notch1 受体及相应 Notch 信号通路中下游信号分子的激活(图 5B,D)。
图 5.

BMSCs mito ‐ECs 共培养体系中 DLL4‐Notch 信号的激活。A) BMSCs mito Notch 信号通路配体的 mRNA 表达水平。B) 共培养后 hUVECs Notch 信号通路下游分子及受体的 mRNA 表达水平。C,D) 共培养后 BMSCs mito中 DLL4 的蛋白表达水平和 hUVECs 中 Notch1 的蛋白表达水平,以 β‐actin 为内参。E,F) 慢病毒转染 hBMSCs 下调 DLL4 表达后 qPCR 和 Western blot 分析 DLL4 的表达,以 β‐actin 为内参。G,H) 下调DLL4 表达后与 BMSCs mito共培养的 hUVECs Notch1 受体的 mRNA 和蛋白表达水平。 I)下调DLL4表达后,与BMSCs共培养的hUVECs中Notch信号通路下游分子的mRNA表达水平。结果以平均值±SEM(n=3)表示。采用单 因素方差分析和Tukey事后检验来确定统计学意义。* p < 0.05,** p < 0.01,ns:无显著差异。
为了验证 DLL4‐Notch1 信号通路的作用,我们抑制了 hBMSCs [BMSCs mito (D4‐)] 中的 DLL4(图 5E、F)。同时,我们在 ECs [ECs (N1‐)] 中诱导 Notch1 敲除(图 G、H),并使用 Notch1 抑制剂橘皮素。体外管形成试验显示,与 BMSCs mito ‐ECs 组相比,BMSCs mito (D4‐) ‐ECs组的血管生成功能降低(图6 A-D)。此外,与 BMSCs mito共培养相比,将 EC 与 BMSCs mito (D4‐) 共培养会导致 Notch1 和下游信号基因的表达水平降低(图 5I)。扩展这些观察结果,在病毒载体或抑制剂诱导的内皮细胞(EC)Notch受体或信号通路抑制后,也观察到了类似的血管生成功能降低(图 6E-L )。这些数据强调了DLL4-Notch1信号通路在BMSCsEnergizer促血管生成作用中的关键作用。
图 6.

2.5. BMSCs mito与 ECs 联合移植后增强功能性血管网络形成及对骨修复的治疗效果
基于在体内和体外实验中观察到的 BMSCs mito -ECs 促进血管生成方面的积极成果,我们的研究随后深入评估了三个不同的组:空白组、对照组(BMSCs-ECs)和治疗组(BMSCs mito- ECs)。本研究主要关注点在于使用大鼠颅骨缺损模型,仔细观察功能性血管网络的发育情况,并评估这些实验组中骨修复的进展情况(图 7 A)。
图 7.

光学相干断层扫描血管造影成像检测到组织缺损内的血流信号,勾勒出血管结构的轮廓。术后 1 周和 2 周的 OCTA 结果显示,实验组的强血管形成密度明显高于对照组和空白组(图 7B )。此外,术后 2、4 和 8 周捕获的微型 CT 图像显示,实验组与对照组和空白组相比,新生骨的积累更多(图 7C)。骨矿物质密度 (BMD) 分析表明实验组的 BMD 值明显高于对照组(图 7D、E)。组织学评估显示实验组缺损区域内有新生骨形成(图 7E)。
这些共同的研究结果凸显了Energizer移植在促进骨髓间充质干细胞(BMSCs)Energizer-内皮细胞(mito -ECs)信号转导方面的巨大潜力,这种信号转导能够增强血管生成和骨再生。Energizer移植此前已在包括骨再生在内的多种治疗领域得到探索。然而,我们的研究推进了这一领域,证明将健康Energizer移植到人骨髓间充质干细胞(hBMSCs)中,并建立优化的BMSCsEnergizer-内皮细胞( mito -ECs)共培养系统,可在体外和体内模型中显著增强其血管生成能力。
值得一提的是,天然 MSCs,尤其是那些位于组织内的 MSCs,通常充当血管周细胞。正如 Crisan 等人[ 20 ]所证明的,这些细胞积极支持和维持血管微环境内的血管完整性。这与 BMSCsEnergizer在共培养时作为周细胞与 EC 重新结合的能力相一致。Schadler-Stewart 等人[ 21 ]阐明了 DLL4-Notch 信号在血管生成过程中周细胞形成中的作用,这为我们的观察提供了机制上的见解。我们的研究发现,DLL4-Notch1 信号通路对于在 BMSCsEnergizer-EC 共培养中观察到的增强的血管生成活性至关重要。这表明Energizer移植可以通过增强 MSCs 的周细胞样特性来增强其内在的促血管生成功能。
在骨再生中,3D 基质内细胞的空间排列和相互作用对于有效的组织形成和血管化至关重要。[ 22 ]例如,BMSC-EC 在 3D 环境中共培养,尤其是在细胞外基质 (ECM) 成分的支持下,已证明血管生成结果有显著改善。[ 23 ]研究表明,在 ECM 成分的支持下,BMSC 和 EC 的 3D 聚集体可以创造一个更符合生理学的环境,以支持强劲的血管生成。[ 24 ]由于 ECM 支持的 3D 聚集体可以有效改善血管生成,因此这也可能与Energizer移植产生协同作用。这些 3D 配置还可以促进细胞间基础Energizer的转移,增强其整体再生潜力。
这项研究表明,接受Energizer移植的骨髓间充质干细胞(BMSCs)能够促进内皮细胞(ECs)的血管生成和骨再生,这可能为骨组织再生治疗提供一种创新且可行的方法。然而,考虑到间充质干细胞存在肿瘤形成的风险,将BMSCsEnergizer移植用于治疗仍有很长的路要走。
3. 结论
本研究利用Energizer移植技术设计了一种优化的骨髓间充质干细胞(BMSCs)Energizer-内皮细胞( mito -ECs)共培养系统,重点突出了其在促进血管生成和骨再生方面的增强作用。我们发现,BMSCsEnergizer-内皮细胞( mito -ECs)在体内和体外均显著增强了血管生成功能,并在大鼠颅骨缺损模型中显著提高了血管网络形成和骨修复效果。因此,本研究强调了细胞间直接相互作用以及Dll4-Notch1信号通路在这些过程中的关键作用。研究结果强调了Energizer移植作为一种在骨修复过程中促进血管生成和成骨的有前景的策略的潜力,从而为改善再生医学的治疗效果提供了一种强有力的工具。
4.实验部分
细胞培养
两种人类原代细胞培养物 hUVEC 和 hBSMC 均从 ScienCell Research Laboratories 购买,并在市售间充质干细胞培养基 (MSCM; 7501; ScienCell Research Laboratories, Carlsbad, CA USA) 和内皮细胞培养基 (ECM; 1001; ScienCell Research Laboratories) 中培养。两种原代Sprague-Dawley大鼠细胞培养物,rBMSCs和RAECs,购自武汉普赛尔生命科技有限公司,培养于α-MEM(Hyclone SH30265.01)和高糖DMEM(Hyclone SH300222.01)培养基中,并添加10% (v/v) 胎牛血清(FBS)(Procell 164210-50)和1% (v/v) 青霉素-链霉素溶液(Procell PB180120)。细胞培养于37 °C、5% CO 2的湿化培养箱中。培养基每1至2天更换一次。实验中使用的所有细胞均在第4至7代之间。实验过程中所有步骤均避免细胞和Energizer暴露于EDTA。对于Energizer移植,将供体和受体 BMSCs 以每孔 2 × 10 5 个细胞的密度接种到 6 孔板中,36 小时后收获供体 BMSCs。根据制造商的说明,使用培养细胞Energizer分离试剂盒(美国伊利诺伊州罗克福德市 ThermoFisher)从供体 BMSCs 中分离Energizer。进行一系列差速离心步骤以分离Energizer和胞浆级分。将分离的Energizer直接悬浮在 1 mL 完全培养基中,并在移植前置于冰上。去除受体 BMSCs 的上清液,并将Energizer悬浮液缓慢添加到接近孔底的位置。对于对照 BMSCs,也去除上清液,并加入 1 mL 不含Energizer的培养基。将整个培养板在4°C下以1500 rcf离心15分钟,然后放入37°C培养箱中培养2小时,并在相同条件下再次离心,以促进细胞Energizer的摄取。之后将细胞放回37°C培养箱中培养24小时,以备后续实验。
体外管形成试验
在无菌条件下,将24孔板每孔以250 µL Matrigel(美国新泽西州富兰克林湖市Becton, Dickinson and Company公司)包被,包被过程中不得出现气泡。然后将板在37 °C下孵育至少30分钟,以使Matrigel完全凝固。接下来,将 hUVECs : hBMSCs 的比例为 16:1(11.3 × 10 4 hUVECs 和 0.7× 10 4 hBMSCs),hUVECs : hBMSCs 的比例为 8:1(10.7 × 10 4 hUVECs 和 1.3 × 10 4 hBMSCs),hUVECs : hBMSCs 的比例为 4:1(9.6 × 10 4 hUVECs 和 2.4 × 10 4 hBMSCs),hUVECs : hBMSCs 的比例为 1:1(6 × 10 4 hUVECs 和 6 × 10 4 hBMSCs),以及 hUVECs(12 × 10 4 hUVECs)接种在 Matrigel 上。最后加入300 μL培养基,将24孔板放入37 ℃、5% CO 2培养箱中孵育,分别于4和8 h后在相差显微镜下观察管状结构的形成情况。
内皮细胞球体的生成
使用浓度为 (2% w/v) 的琼脂糖形成细胞球模具,同时防止细胞粘附在模具表面。将琼脂糖加热形成熔融溶液,然后加入 3D 培养皿 (Microtissues)。凝固后,将琼脂糖模具置于六孔板中培养细胞。然后,在每个模具上接种 180 µL 细胞悬液,其中 hUVEC : hBMSC 的比例为 4:1(12 × 10 5 hUVEC 和 3 × 10 5 hBMSC),hUVEC : hBMSC 的比例为 8:1(13.3 × 10 5 hUVEC 和 1.7 × 10 5 hBMSC),hUVEC的接种量为15 × 10 5 hUVEC。二十分钟后,加入培养基,让细胞聚集体形成 24 小时。
基于球体的发芽血管生成试验
在体外发芽血管生成试验中,将球体过夜培养,然后将其包埋于I型胶原蛋白(美国康宁公司)中,并加入培养基,然后将培养皿置于37°C下孵育,使胶原蛋白凝胶化。之后,让球体分别发芽12和24小时。之后,使用Image Pro Plus软件测量每个球体中长出的“喷”的长度,并对每个实验组8个球体进行分析,从而对体外发芽进行数字定量分析。
慢病毒的产生和转染
所有用于敲低 Notch1 和 DLL4 的与绿色荧光蛋白 (GFP) 融合的慢病毒载体均从上海基因凯生物技术有限公司 (中国上海) 购买。
转染scramble基因的细胞作为对照。慢病毒转染前一天,将hBMSCs和hUVECs接种于6孔板中,密度为15 000个细胞/cm −2。接下来,将1 µL慢病毒颗粒(1.5 × 10 8 TU mL −1;上海基因凯化学有限公司,上海,中国)与5 µg mL −1聚凝胺(上海基因凯化学有限公司)和1 mL培养基加入细胞培养16小时。接下来,使用嘌呤霉素(P8833;Sigma-Aldrich)筛选转染细胞3天。
蛋白质印迹法
将培养的细胞用添加了蛋白酶抑制剂混合物(ThermoFisher,美国伊利诺伊州罗克福德)的 RIPA 裂解缓冲液(碧云天,中国上海)在冰上裂解。使用 BCA 蛋白质测定试剂盒(ThermoFisher,美国伊利诺伊州罗克福德)对蛋白质浓度进行定量分析。将六倍浓缩的 SDS 上样缓冲液(P0015F;碧云天)加入蛋白质中,然后在 100°C 下加热 5 分钟。然后,通过 10%(w/v)十二烷基硫酸钠聚丙烯酰胺凝胶电泳分离总蛋白质提取物(30 µg),并将蛋白质转移到 PVDF 膜上。用 5%(w/v)脱脂牛奶封闭膜,然后在 4°C 下与一抗孵育过夜,接着与偶联辣根过氧化物酶(HRP)的二抗孵育。使用eECL Western Blot试剂盒(江苏科威生物科技股份有限公司)在胶片曝光机上进行放射自显影。一抗Notch1(A19090)和DLL4(A12943)购自Abclonal公司。抗β‐肌动蛋白(AF0003)的一抗和HRP标记的IgG二抗(A0208、A0216)购自碧云天公司。以β‐肌动蛋白作为蛋白上样对照。蛋白表达水平以β‐肌动蛋白为标准进行标准化。
实时定量RT-PCR分析
使用 TRIzol 试剂(Invitrogen,美国)根据制造商说明提取总 RNA。然后使用不同的引物进行扩增。使用生物光度计(Thermo Scientific NanoDrop8000)对获得的 RNA 的质量和数量进行分光光度分析。然后使用逆转录试剂盒(Takara Bio Inc.,日本)将 RNA 逆转录为互补 DNA(cDNA)。使用 SYBR Green PCR 试剂盒(Roche,德国)在 ABI QuantStudio 3 实时 PCR 系统(Applied Biosystems,美国加利福尼亚州福斯特城)上进行定量实时聚合酶链式反应 (qPCR)。所有值均以 GAPDH 为标准进行标准化。
动物实验:动物和外科手术
本研究使用 60 只 7 周龄雄性 Sprague-Dawley (SD) 大鼠。实验方案经北京大学动物保护和使用委员会批准 (LA2017108 和 LA2019297)。为建立颅骨缺损模型,大鼠经腹膜内注射苯巴比妥钠 (100 mg kg −1 ) 麻醉后,手术暴露背部颅骨。用盐水冷却的环钻在顶骨每侧造成两个临界大小的全层骨缺损 (直径 5 mm)。分为 3 组 ( n =5):空白组 — 双侧仅填充 Matrigel;对照组 — 双侧填充 Matrigel 和 4 × 10 5 rAEC 和 1 × 10 5对照 rBMSC;和治疗——两侧均用 Matrigel 填充,每个缺损处填充 4 × 10 5 rAEC 和 1 × 10 5 rBMSCs mito 。
本研究使用18只8周龄雄性Balb/c裸鼠,裸鼠皮下注射细胞。实验分为3组(n =6):空白组:双侧注射Matrigel和10 × 10 6 hUVEC;对照组:双侧注射Matrigel和8 × 10 6 hUVEC及2 × 10 6 hBMSC;治疗组:双侧注射Matrigel,同时每侧注射8 × 10 6 hUVEC和2 × 10 6 hBMSC 。分别于2天和4天后收获移植瘤。
动物实验:微型CT扫描评估
移植后1、2、4和8周,取颅骨样本,在4% (w/v) 多聚甲醛溶液中4 °C固定36小时。随后使用Viva40微型CT扫描仪(Scanco Medical. AG)检查标本。分析骨体积,并使用Scanco软件基于处理后的图像进行三维重建。
动物实验:组织学分析
微型CT分析后,将大鼠颅骨脱钙并石蜡包埋。对颅骨缺损中心部位5µm厚的组织切片进行组织形态学分析。然后,根据制造商的方案,对切片进行苏木精-伊红(H&E)和Masson三色染色。使用安装在尼康Eclipse E800显微镜上的奥林巴斯D70相机拍摄图像。
动物实验:统计分析
结果以平均值±标准误 (SEM) 表示。两组以上数据间的比较采用单因素方差分析 (one-way unstacked ANOVA) 和事后 LSD 检验。两组配对样本间的比较采用双尾非配对学生 t检验。p值小于 0.05 被认为具有统计学意义。
